Powered by Smartsupp Zubehör Anschlusskabel / schwarz | TVLift Anschluss4001
Zum Hauptinhalt springen

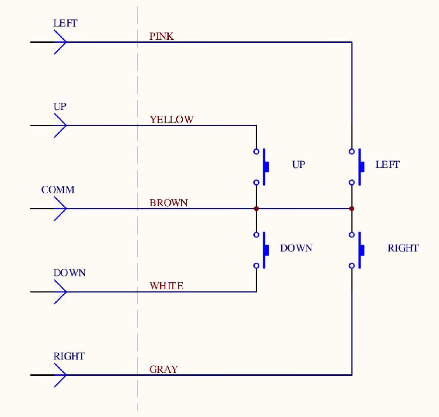
Zubehör Anschlusskabel / schwarz

Produktinformation: 4001

Zubehör Anschlusskabel / schwarz
Aktive RJ-45 Anschluss, 3m Kabellänge, 4 Draht,
Steuerung über Hausanschlüsse, Relais,Schalter,
etc, Anschluss über den RJ-45 an der Steuerbox
geeignet alle Rotalift Modelle (KNX, Lutron)

0 von 0 Bewertungen

Durchschnittliche Bewertung von 0 von 5 Sternen

Bewerten Sie dieses Produkt!

Teilen Sie Ihre Erfahrungen mit anderen Kunden.